当前位置: 首页 > 法制建设
《检验检测机构监督管理办法》再次修订!附新旧条文对照表!
时间:2025年10月09日 阅读993次

9月29日,市场监管总局启动《检验检测机构监督管理办法》修订工作,组织起草了《检验检测机构监督管理办法(征求意见稿)》,现向社会公开征求意见。


image.png


01
《办法(征求意见稿)》全文



检验检测机构监督管理办法

(征求意见稿)

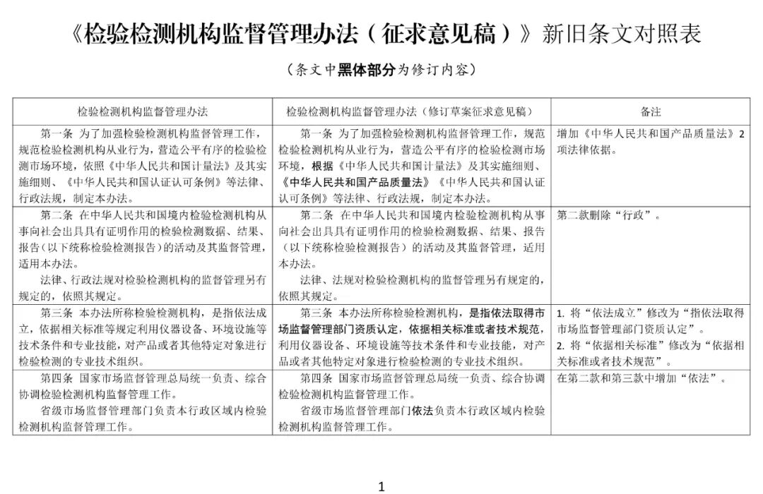
第一条 为了加强检验检测机构监督管理,规范检验检测机构从业行为,营造公平有序的检验检测市场环境,根据《中华人民共和国计量法》及其实施细则、《中华人民共和国产品质量法》《中华人民共和国认证认可条例》等法律、行政法规,制定本办法。

第二条 在中华人民共和国境内检验检测机构从事向社会出具具有证明作用的检验检测数据、结果、报告(以下统称检验检测报告)的活动及其监督管理,适用本办法。

法律、法规对检验检测机构的监督管理另有规定的,依照其规定。 

第三条 本办法所称检验检测机构,是指依法取得市场监督管理部门资质认定,依据相关标准或者技术规范,利用仪器设备、环境设施等技术条件和专业技能,对产品或者其他特定对象进行检验检测的专业技术组织。

第四条 国家市场监督管理总局统一负责、综合协调检验检测机构监督管理工作。

省级市场监督管理部门依法负责本行政区域内检验检测机构监督管理工作。

地(市)、县级市场监督管理部门依法负责本行政区域内检验检测机构监督检查工作。

第五条 检验检测机构及其人员应当对其出具的检验检测报告负责,依法承担民事责任、行政责任和刑事责任。

检验检测机构在与他人签订委托合同时,应当明确约定委托事项、费用、当事人的权利义务、违约责任和争议解决办法等内容。

第六条 检验检测机构应当落实机构主体责任,明确法定代表人、最高管理者、技术负责人、授权签字人等管理人员职责,规范检验检测从业人员行为。

第七条 检验检测机构及其人员从事检验检测活动应当遵守法律、行政法规、部门规章的规定,遵循客观独立、公平公正、诚实信用原则,恪守职业道德,承担社会责任。

检验检测机构及其人员应当独立于其出具的检验检测报告所涉及的利益相关方,不受任何可能干扰其技术判断的因素影响,保证其出具的检验检测报告真实、客观、准确、完整,不得在检验检测记录、报告上伪造或者冒用他人签名。

第八条 从事检验检测活动的专业技术人员(以下简称检验检测人员),应当具备相应的检验检测知识和专业技能,符合相关技术能力要求,不得同时在两个及以上检验检测机构从业。

检验检测机构不得聘用法律、行政法规禁止从事检验检测活动的人员。

法律、行政法规对检验检测人员或者授权签字人的执业资格或者禁止从业另有规定的,依照其规定。

第九条 检验检测机构应当按照法律法规和相关标准、技术规范等规定的样品管理、仪器设备管理与使用、检验检测规程或者方法、数据传输与保存等要求进行检验检测。

第十条 检验检测机构对委托人送检的样品进行检验检测的,对样品所检项目的符合性情况负责,送检样品的代表性和真实性由委托人负责。

第十一条 检验检测机构需要分包检验检测项目的,应当分包给具备相应资质条件和能力的检验检测机构,并事先取得委托人对分包的检验检测项目以及拟承担分包项目的检验检测机构等事项的书面同意。

检验检测机构应当在检验检测报告中注明分包的检验检测项目以及承担分包项目的检验检测机构。

检验检测机构分包检验检测项目的,不得在包含分包项目的检验检测报告上标注本机构资质认定标志。

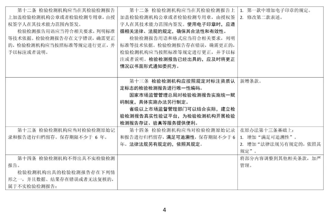
第十二条 检验检测机构应当在其检验检测报告上加盖检验检测机构公章或者检验检测专用章,由授权签字人在其技术能力范围内签发。使用电子印章时,应遵循相关法律、法规的规定,确保其合法性和有效性。

检验检测报告用语和格式应当符合相关要求,列明标准等技术依据。检验检测报告存在错误,确需更正的,检验检测机构应当按照标准等规定进行更正,并予以标注或者说明。检验检测报告已经出具的,应及时将更正情况以书面形式通知委托方。

第十三条 检验检测机构应按照规定对标注资质认定标志的检验检测报告进行唯一性编码。

国家市场监督管理总局对检验检测报告实施统一赋码制度,具体实施办法另行制定。

省级以上市场监督管理部门可以结合实际,建立检验检测报告真实性验证平台,为检验检测机构开展检验检测报告存证、验真等服务提供便利。

第十四条 检验检测机构应当对检验检测原始记录和报告进行归档留存,满足可追溯性,保存期限不少于6年。法律法规另有规定的,依照其规定。

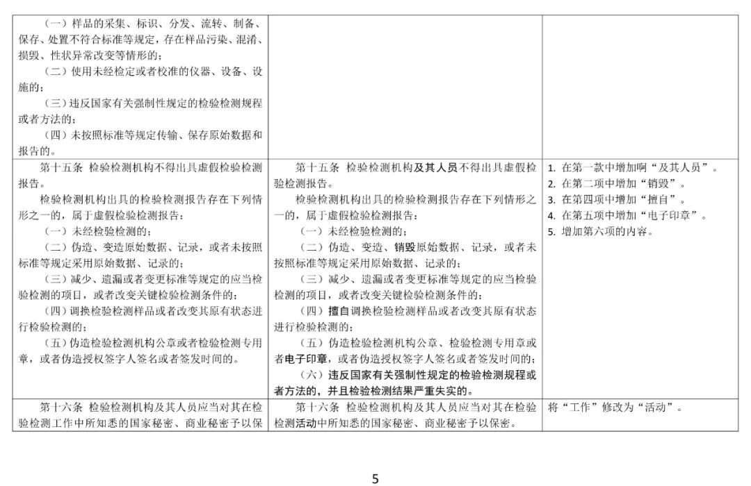
第十五条 检验检测机构及其人员不得出具虚假检验检测报告。

检验检测机构出具的检验检测报告存在下列情形之一的,属于虚假检验检测报告:

(一)未经检验检测的;

(二)伪造、变造、销毁原始数据、记录,或者未按照标准等规定采用原始数据、记录的;

(三)减少、遗漏或者变更标准等规定的应当检验检测的项目,或者改变关键检验检测条件的;

(四)擅自调换检验检测样品或者改变其原有状态进行检验检测的;

(五)伪造检验检测机构公章、检验检测专用章或者电子印章,或者伪造授权签字人签名或者签发时间的。

(六)违反国家有关强制性规定的检验检测规程或者方法,并且检验检测结果严重失实的。

第十六条 检验检测机构及其人员应当对其在检验检测活动中所知悉的国家秘密、商业秘密予以保密。

第十七条 检验检测机构应当在其官方网站或者以其他公开方式对其遵守法定要求、独立公正从业、履行社会责任、严守诚实信用等情况进行自我声明,并对声明内容的真实性、全面性、准确性负责。

检验检测机构应当采取自查自改措施,保证基本条件和技术能力持续符合法定要求,依法从事检验检测活动,并按要求向所在地市场监督管理部门报告持续符合相应条件和要求、遵守从业规范、开展检验检测活动以及统计数据等信息。

检验检测机构在检验检测活动中发现普遍存在的产品质量问题的,应当及时向市场监督管理部门报告。

第十八条 县级以上市场监督管理部门应当依据检验检测机构年度监督检查计划,随机抽取检查对象、随机选派执法检查人员开展监督检查工作。

因应对突发事件等需要,县级以上市场监督管理部门可以应急开展相关监督检查工作。

上级市场监督管理部门可以根据工作需要,委托下级市场监督管理部门开展监督检查。

第十九条 省级以上市场监督管理部门可以根据工作需要,定期组织检验检测能力验证,并公布能力验证结果。

检验检测机构及其检验检测人员应当按照要求参加前款规定的能力验证工作。

第二十条 省级以上市场监督管理部门可以结合检验检测机构的风险程度、能力验证结果、人员考核情况、监督检查结果、认可资格处置、投诉举报情况等信息,对本行政区域内的检验检测机构及从业人员建立诚信档案,实施信用风险分类监管,完善守信激励、失信惩戒机制。

第二十一条 市场监督管理部门可以依法行使下列职权:

(一)进入检验检测机构进行现场检查;

(二)向检验检测机构、委托人等有关单位及人员询问、调查有关情况或者验证相关检验检测活动;

(三)查阅、复制有关检验检测原始记录、报告、发票、合同、账簿及其他相关资料;

(四)法律、行政法规规定的其他职权。

检验检测机构应当积极配合市场监督管理部门开展的监督检查工作。

第二十二条 县级以上地方市场监督管理部门应当定期逐级上报年度检验检测机构监督检查结果等信息,并将检验检测机构违法行为查处情况通报实施资质认定的市场监督管理部门和同级有关行业主管部门。

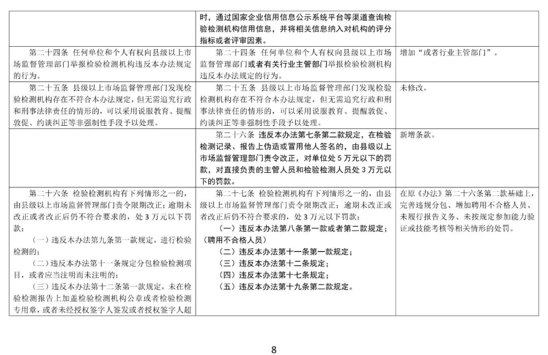
第二十三条 县级以上市场监督管理部门应当依法公开监督检查结果,并将检验检测机构受到的行政处罚等信息纳入国家企业信用信息公示系统等平台。

鼓励社会各界在采购或者委托开展检验检测服务时,通过国家企业信用信息公示系统平台等渠道查询检验检测机构信用信息,并将相关信息纳入对机构的评分指标或者评审因素。

第二十四条 任何单位和个人有权向县级以上市场监督管理部门或者有关行业主管部门举报检验检测机构违反本办法规定的行为。

第二十五条 县级以上市场监督管理部门发现检验检测机构存在不符合本办法规定,但无需追究行政和刑事法律责任的情形的,可以采用说服教育、提醒敦促、约谈纠正等非强制性手段予以处理。

第二十六条 违反本办法第七条第二款规定,在检验检测记录、报告上伪造或冒用他人签名的,由县级以上市场监督管理部门责令改正,对单位处5万元以下的罚款,对直接负责的主管人员和检验检测人员处3万元以下的罚款。

第二十七条 检验检测机构有下列情形之一的,由县级以上市场监督管理部门责令限期改正;逾期未改正或者改正后仍不符合要求的,处3万元以下罚款:

(一)违反本办法第八条第一款或者第二款规定;

(二)违反本办法第十一条第一款规定;

(三)违反本办法第十二条规定;

(四)违反本办法第十七条规定;

(五)违反本办法第十九条第二款规定。

第二十八条 检验检测机构违反第九条第一款规定出具检验检测报告的,由县级以上市场监督管理部门责令限期改正,拒不改正或者情节严重的,通报批评,处5万元以下罚款。

第二十九条 检验检测机构有下列情形之一的,由县级以上市场监督管理部门责令改正,处3万元以下罚款:

(一)违反本办法第十一条第二款或者第三款规定;

(二)违反本办法第十三条第一款规定。

第三十条 检验检测机构违反本办法第十四条规定,未按要求留存检验检测原始记录和报告的,由县级以上市场监督管理部门责令改正,拒不改正或者情节严重的,处5万元以下罚款。

第三十一条 违反本办法第十五条规定,法律、法规、规章对行政处罚有规定的,从其规定;法律、法规、规章未作规定的,由县级以上市场监督管理部门责令限期改正,通报批评,对单位处10万元以下罚款,列入严重违法失信名单,对直接负责的主管人员和检验检测人员处5万元以下罚款。

第三十二条 检验检测机构违反本办法第九条第一款、第十五条,被县级以上市场监督管理部门依法责令限期改正,在改正期间或者改正后仍不符合要求的,不得擅自向社会出具标注资质认定标志的检验检测报告。

检验检测机构违反前款规定,擅自向社会出具标注资质认定标志的检验检测报告的,由县级以上市场监督管理部门责令改正,处5万元以下罚款。

第三十三条 市场监督管理部门工作人员玩忽职守、滥用职权、徇私舞弊的,依法予以处理;构成犯罪的,依法追究刑事责任。

第三十四条 本办法自202 年 月 日起施行。




02
新旧条文对照表


图片

图片

图片

图片

图片

图片

图片

图片

图片

图片



03
编制说明


为深入贯彻落实党中央、国务院决策部署,进一步强化检验检测行业管理,规范检验检测市场秩序,促进行业持续健康发展,市场监管总局将《检验检测机构监督管理办法》修订纳入年度立法计划,组织起草了《检验检测机构监督管理办法(征求意见稿)》(以下简称《办法》)。现将有关情况说明如下。

一、修订背景和过程

《办法》自2021年6月实施以来,在压实机构主体责任、强化事中事后监管、严厉打击虚假不实检验检测行为等方面发挥了重要作用。然而,在实际执行过程中,仍存在监管职责边界不够清晰、机构及人员主体责任落实不到位、违法违规行为惩处力度不足、监管执法穿透力和可操作性有待加强等问题,亟需结合行业发展和监管实践进行修订完善。

2024年2月,市场监管总局依据年度立法计划正式启动《办法》修订工作,并委托市场监管总局认证认可技术研究中心作为技术支撑单位,成立专项工作组。2024年3月,研究形成《办法》修订初稿。2024年4月至6月,征求全国31个省(区、 市)和新疆生产建设兵团场监管部门意见,经整理,共收到意见建议247条。2024年8月,经市场监管总局法规司、认可检测司协商一致,决定在推进《办法》全面修订的同时,通过总局规章一揽子修订计划,聚焦虚假不实报告惩处力度不足等问题,先行对《办法》作局部修改。2024年11月,组织20名监管执法和技术专家对收到的意见建议逐条进行梳理分析,形成专家建议稿。2025年3月,再次征求全国31个省(区、 市)和新疆生产建设兵团场监管部门以及国家认监委委务会成员单位意见,共收到意见建议164条。2025年3月21日,市场监管总局发布第101号令,将对出具虚假、不实检验检测报告的罚款上限分别由原来的5万元提高至10万、5万元。2025年7月,召开专题会议,组织23名监管执法和技术专家对《办法》作进一步修改完善,形成目前的征求意见稿。

二、修订《办法》的原则

(一)坚持党的领导。《办法》修订坚持以习近平新时代中国特色社会主义思想为指导,全面贯彻党的二十大和二十届二中、三中全会精神,深入落实习近平法治思想,坚持监管为民,确保符合“十五五”时期推动经济社会高质量发展的改革要求。

(二)坚持科学立法。《办法》修订严格遵循依法立法原则,坚持在上位法框架内予以细化完善;坚持开门立法,多次征求并吸收基层市场监管部门、相关行政部门、行业组织、专家学者、社会公众等意见建议,实事求是、集思广益、凝聚共识。

(三)坚持问题导向。《办法》修订聚焦人民群众关切和基层执法实践急需,围绕检验检测行业管理的热点、焦点和难点问题,着力补齐制度短板,及时总结和固化行业治理的好经验好做法。

(四)坚持系统观念。《办法》修订注重统筹政府与市场、效率与公平的关系,推动加快构建统一管理、共同实施的检验检测治理格局,持续优化检验检测市场环境,全面提升检验检测供给质量与服务效能。

三、修订《办法》的主要内容

《办法(征求意见稿)》共34条,新增5条,对27条内容作了调整,重点从以下方面进行修订:

(一)完善监督管理机制。一是明确《办法》适用范围为依法应当取得资质认定的检验检测机构,与《检验检测机构资质认定管理办法》衔接一致。二是强化报告可追溯性,明确检验检测报告唯一性编码管理要求,推动建立检验检测报告验证平台,防范打击伪造检验检测报告。三是进一步推行“监管+信用”模式,建立机构及人员诚信档案,实施分级分类监管,引导社会各方在采购检验检测服务将信用评价纳入服务选择标准。

(二)健全主体责任体系。一是进一步强调机构及其人员要依法承担责任,签订委托合同时要明确委托事项、违约责任和争议解决办法等内容,明确合同各方的权利义务。二是检验检测报告存在错误、确需更正的,机构要按规定进行更正,并及时将情况书面通知委托方,消除不良影响。三是强化机构管理责任,机构要按规定留存检验检测原始记录和报告,切实履行自我声明、加强自查自改、按要求报告等义务。四是加强从业人员管理,明确检验检测人员应当具备相应的专业知识和操作技能,并按要求参加考核。

(三)规范检验检测行为。一是明确开展检验检测活动应当遵守法律法规和相关标准、技术规范的要求。二是完善分包管理制度,明确分包须经委托人书面同意,分包项目报告不得标注本机构资质认定标志,避免产生混淆。三是规范报告签章行为,明确报告要由授权签字人在其技术能力范围内签发,禁止伪造或者冒用他人签名。

(四)强化违法违规行为惩戒。一是进一步加大对出具虚假报告的惩处力度,对出具虚假报告,除依法实施处罚外,还应当列入严重违法失信名单,且在整改期间不得违规出具标志资质认定标志的报告。二是将违反强制性要求导致检验检测结果严重失实的情形纳入出具虚假报告范畴,严格管理要求。三是补充对聘用不合格人员、违规分包、未履行声明报告义务、未按规定签章、未按要求留存记录等行为的处罚依据。四是增设对责任人员的处罚条款,构建“机构+人员”双重责任体系,有效震慑违法违规行为。

此外,还对部分条款顺序和文字表述作了调整优化。


版权所有:扬州市玉器产品质量监督检验中心 地址:扬州市广陵区湾头镇长安路777号 电话:0514-87332749
苏ICP备16063484号-2 苏公网安备 32100202010944号
您是本站第 2304 位访问者